首页
公司简介
中心介绍
专家介绍
部门设置
检测设备
检测范围
检测能力
检测项目
试验回路
检测资质
检测资质
公开声明
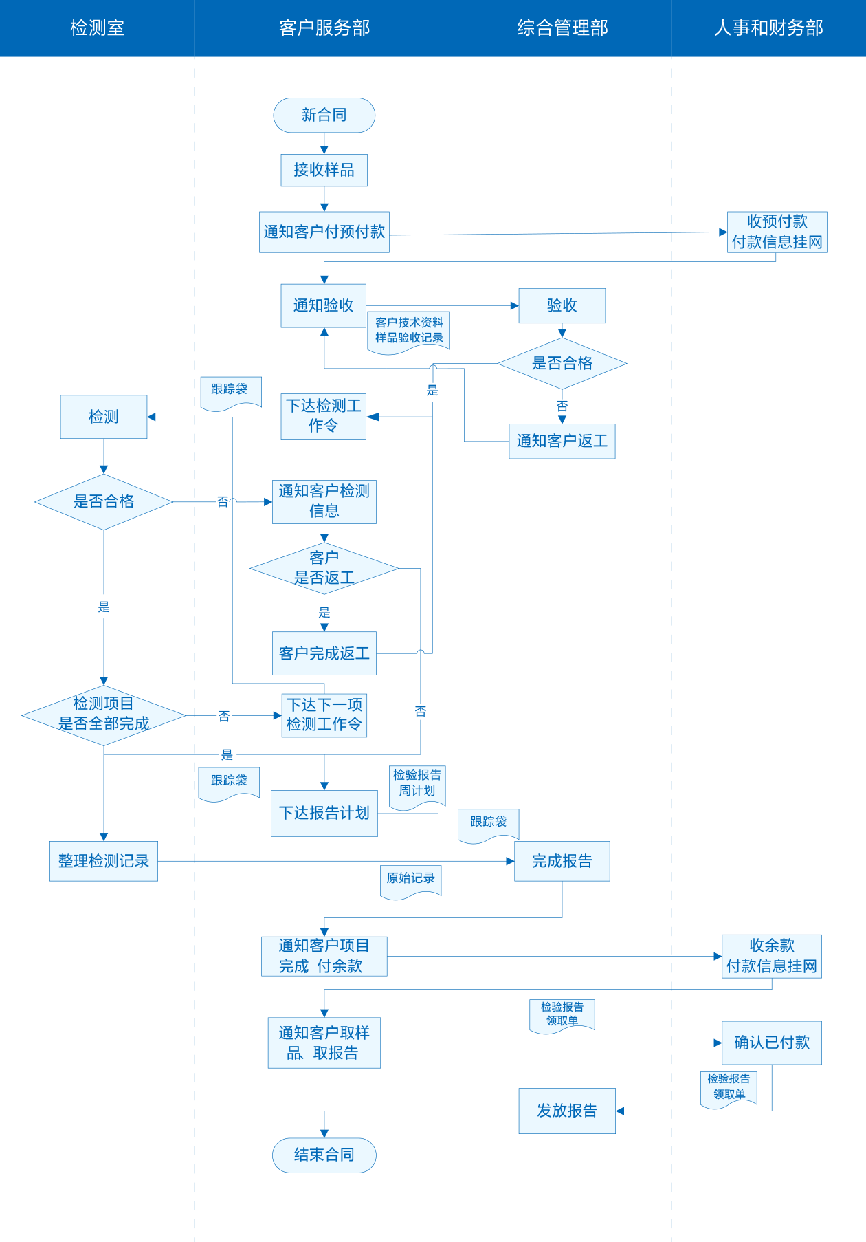
检测流程
检测报告
企业动态
企业动态
科普知识
人才招聘
客户服务
联系方式
在线留言
委托检测须知
下载中心
CN
EN
首页
公司简介
中心介绍
专家介绍
部门设置
检测设备
检测范围
检测能力
检测项目
实验回路
检测资质
检测资质
公开声明
检测流程
检测报告
企业动态
企业动态
科普知识
人才招聘
客户服务
联系方式
在线留言
委托检测须知
下载中心
检测流程
检测流程
检测流程